首先说明,如果你是个人账户是开不了增值税专用发票的(但是税还是一样的),只有公司账户才能开。比如下方所示:

关于增值税专用发票的开票说明
对于取得增值税一般纳税人资格的客户,谷歌广告(上海)公司会向其开具增值税专用发票。增值税专用发票是纳税证明,如果你在税务机关正确登记为增值税一般纳税人,那么你或许可以使用专用发票申请抵扣增值税进项税。
要开具增值税专用发票,你需向谷歌广告(上海)公司提供税务登记证扫描件(包含增值税税务登记身份信息的首页及第二页)。我们接受以下格式的税务登记证扫描件:PNG、GIF、JPEG 和 TIFF。文件大小不能超过 5 MB。
此外,你提供的以下信息将打印在增值税专用发票上,因此,这些信息凡在税务登记证上列明的,都必须与税务登记证完全一致:
- 公司名称
- 增值税税务登记身份(增值税一般纳税人)
- 税务登记注册号
- 注册地址
- 注册电话号码
- 银行账户详细信息(开户行及账号)
如果你希望使用注册地址以外的其他地址作为增值税专用发票的递送地址,你可以通过修改付款帐号,提供另外的邮寄地址。
如果你提供的信息与税务登记证中的不符,或者你的税务登记证扫描件无效、损坏或难以清晰辨认,谷歌广告(上海)公司将无法向你开具增值税专用发票。出现这种情况时,我们将发电子邮件请你更正缺失或不正确的信息。待你完成必要的更正后,我们便可以为你开具增值税专用发票。
关于增值税普通发票的说明
谷歌广告(上海)公司向注册为增值税小规模纳税人、非增值税纳税人或个人的客户开具增值税普通发票。增值税普通发票是正式的纳税证明,但不能用于申请抵扣增值税进项税。你提供的以下信息将打印在增值税普通发票上:
- 公司名称
- 增值税税务登记身份
- 税务登记注册号(个人除外)
- 邮寄地址
- 电话号码
如果出现要求更新税务信息怎么办?
这个问题通常出现在商家用户,不更新税务信息,基本就不会收到发票。查看自己的发票记录可以在自己账户的“凭证”里查看:

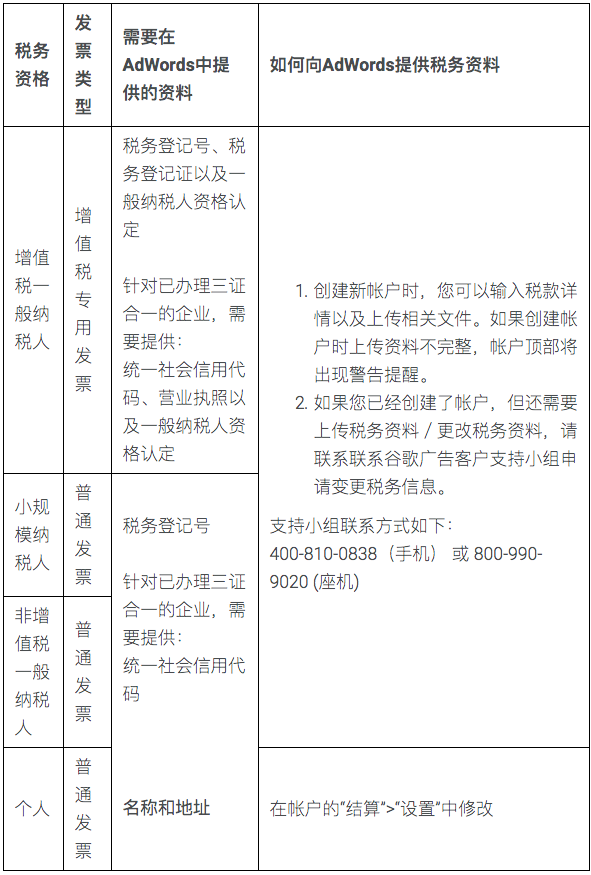
如果没有发票记录,说明没有开出发票,你需要在Google Ads中提供完整的税务信息,具体要求可以参照下表提交信息:

如果您提供的信息与税务登记证中的不符,或者您的税务登记证扫描件无效、损坏或难以清晰辨认,则谷歌广告(上海)将无法开具发票。
按照要求修改完成后,一般就会正常寄送发票,如果修改后依然没有记录,那就需要你与谷歌支持小组进行联系了。不过目前拨打电话可能会存在一些问题,所以一般要通过在线沟通咨询问题:

按要求填写完成后,一般几天内就会收到对方的反馈信息,注意自己的邮箱信息。
SiteGround外贸主机推荐
SiteGround搞18周年庆,产品包括云虚拟主机、WordPress主机、WooCommerce主机、云服务器。




















