
阿里云产品大幅度降价,最新阿里云国际版开户教程2024版,支持U和人民币
近日,阿里云全线产品大规模降价冲上热搜,最高降幅达55%,阿里云希望通过此次大规模降价,让更多企业和开发者用上先进的公共云服务,加速云计算在中国各行各业的普及和发展。HuaSaint 作为阿里云国际站渠道商,带来了最新版开户教程,供大家参...

近日,阿里云全线产品大规模降价冲上热搜,最高降幅达55%,阿里云希望通过此次大规模降价,让更多企业和开发者用上先进的公共云服务,加速云计算在中国各行各业的普及和发展。HuaSaint 作为阿里云国际站渠道商,带来了最新版开户教程,供大家参...

华为云已经开启11.11预热活动促销,此次促销力度还是非常大的,比良心云价格还低,其中1核心2G2M HECS云服务器年付仅51元,可选北京、乌兰察布、上海和广州机房,每天上午9点开抢,抢完即止。也有适合外贸出海的云服务器,比如中国香港有一...

全系KVM架构,线路稳定,国人购买最多的商家!季付$49.99起

阿里云国际版服务器怎么样、国际版服务器如何选择等问题是经常被问到的问题,我自己使用ECS云服务器也有几年光阴了,经常听到用户在纠结如何选择云服务器?注意,重点在“选择”二字,有选择就有比较,阿里云在国内云计算领域的地位是毋庸置疑的,阿里云起...

时间过得真快,一晃已经进入到2023年,昨天华为云发布了2023年新年促销,汇聚全站年度销量TOP云产品,1核2G HECS云服务器季付仅25元,8核16G HECS云服务器季付132元,CDN中国大陆全时流量包,100GB流量年付5元。 ...

前面我们看了腾讯云的年终盛典促销,但是在看了华为云12.12后感觉性价比更高,说实话看到这个活动有点尬,双12都过去这么久了,华为云也没有换个活动名称,言归正传,华为云的这个活动专场有一款1核2G HECS云服务器,年付仅39元,这可能是目...

今年除了腾讯云促销力度相对较大,其它诸如阿里云、华为云每次的促销活动力度并不是很大。当然,对于新用户而言,华为云的新客首单还是有力度的,比如在这次双十二活动中华为云提供年付低至39元左右的云服务器,以及还有一年加一个月的4GB云服务器配置,...

本文为大家带来的是如何在阿里云服务器中配置自己的环境。小编使用的是阿里云服务器ECS + Ubuntu 20.04 64位 来实现的,不同的服务器和不同的系统版本可能会导致操作有些许不同,如果是 华为云 或 者 腾讯云 又或者是 百度云 的...

国内云服务商的竞争是相当激烈的,我们看到阿里云ECS服务器从以前还降低配置发布10%-25%的CPU资源的云服务器,但是同类商家并没有跟跑,于是我们看到最近一年阿里云这类服务器基本上没有再发布出来。看到做活动的云服务器也是N4起步,至少你要...

阿里云的营销路子真的比较套路,双十一的时候促销力度不够明显,后来的优惠活动力度反而比之前的力度大,大公司的营销策略思维和我们普通人不同。现在正值年终,我们看到阿里云服务器商发布年终ECS特惠活动,年付ECS服务器居然做到首年38元,这个价格...

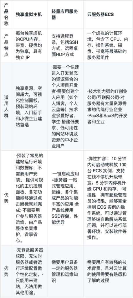
阿里云虚拟主机、轻量应用服务器和ECS云服务器有什么区别?三者都可以用来建站,那么有哪些区别呢?很多小伙伴,尤其是刚入门建站的朋友可能并不清楚,本文就来说说虚拟主机、轻量应用服务器和ECS云服务器三者区别,一起来看看吧! 官方网站 点击直达...

拉锯式的双11和双12大促活动终于结束,一切恢复正常的促销轨道中来。对于我们用户来说,都希望在大促活动中捡到便宜,但是实际上商家会更胜一筹,我们在双十一活动中其实没有看到阿里云的力度,这点真没有腾讯云良心,尤其是三年套餐云服务器方案很少,反...

阿里云服务器续费价格一直是比较贵的,就算是良心的腾讯云续费价格也一直比较高,没有优惠,而且阿里云即便采用续费优惠的,价格也颇让人不好接受。如果希望享受最优惠价格,小编建议使用新账户然后选择ECS云服务器新购买,这样肯定是比较划算的。这里,我...

2021年华为云双十一活动,为了回馈新老用户,华为云特意举办了双十一上云嘉年华,云服务器低至60元,通过重磅玩法、多种豪礼、低价秒杀等活动,打造一场专属企业和开发者的云上狂欢。新人特惠巨划算,六大玩法赢豪礼双十一上云狂欢,氛围一定不能少。为...